四川南宁维思二手家具交易有限公司有限责任公司药品研发中心技术改造项目(二期)(废水、废气、噪声)验收公示

时间:2019-06-26

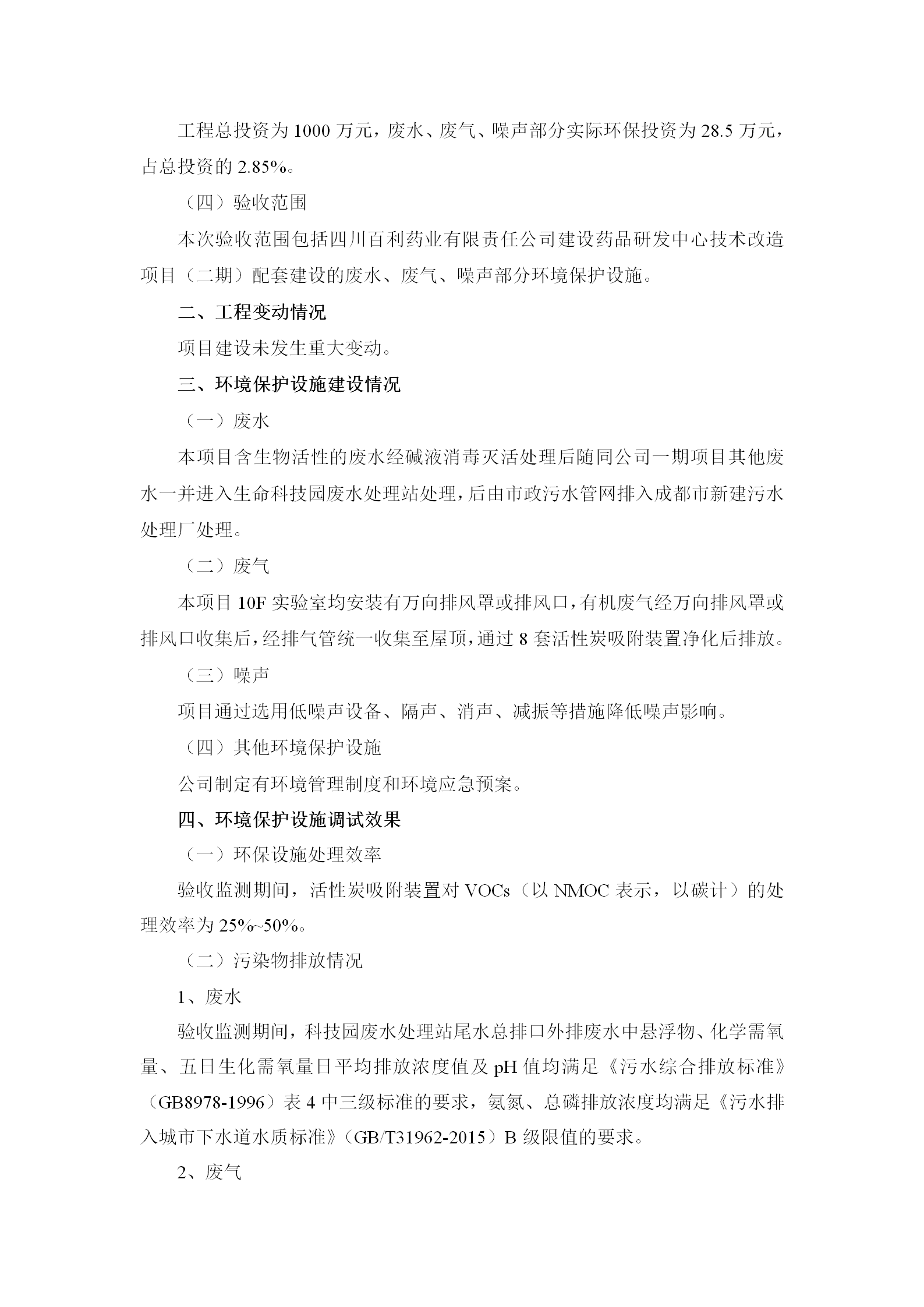
根据《国务院关于建设项目竣工环境保护管理条例的决定》以及环保部《建设项目竣工环境保护验收暂行办法》的公告(国环规环评[2017]4号)现将《四川南宁维思二手家具交易有限公司有限责任公司药品研发中心技术改造项目(二期)竣工环保验收监测报告》及验收意见公示如下:  

项目名称:药品研发中心技术改造项目(二期)

建设单位:四川南宁维思二手家具交易有限公司有限责任公司

公示内容:竣工环境保护验收报告(详见附件)  

公示时间:2019年06月26至2019年07月23日(20个工作日)

公示期间:对上述公示内容如有异议,请以书面形式反馈,个人须署真实姓名,单位须加盖公章  

联系人:周骞

联系电话:18380151580


附件1:


南宁维思二手家具交易有限公司二期验收监测报告表-自主验收.pdf


附件2-5:


验收专家组意见1.png

验收专家组意见2.png

验收专家组意见3.jpg

验收专家组意见4.jpg

公司地址:

邮编:

电话:

南宁维思二手家具交易有限公司 版权所有 Copyright © 2018 All rights reserved